岱银集团进出口公司服装大货尾货
招标公告
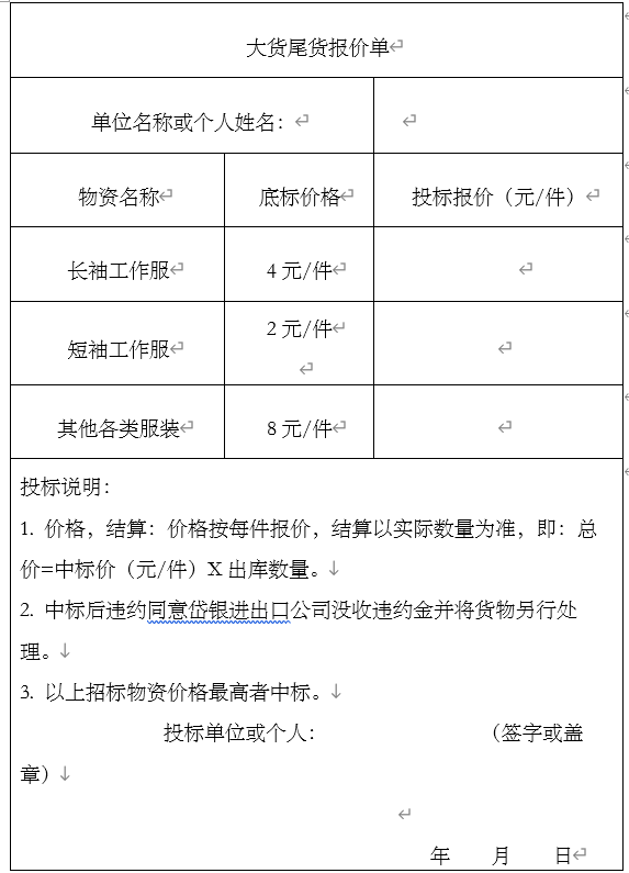
岱银集团进出口公司现长袖工作服和短袖工作服3399件,其他各类服装尾货(羽绒服、棉服、毛呢大衣、休闲装、单西、裤子等)6073件,现采用招标的方式予以销售。具体招标办法如下:
一、为确保招标的公平公正、公开透明,公司成立招标小组具体负责本次招标。
招标小组成员:程海峰 张斌 邱雪 郭嫣然
二、投标方式:采取密封信件投标、集中开标、最高价中标的方式。
三、招标时间安排:
1. 2026年3月6日:发布公告、招募采购商。
2. 2026年3月6日—2026年3月14日:采购商现场看货、交纳保证金、递交密封投标信件。
3. 2026年3月16日上午10点:集中开标并确定中标者。
四、招投标操作说明:
1.根据当前市场行情及服装的质量情况,长袖工作服4元/件,短袖工作服2元 /件,其他各类服装尾货8元/件,投标价必须高于底价,否则无效!
2.各投标单位或个人投标报价单必须由投标者填写并密封到信件袋中,不密封的无效!信件袋可以亲自送达或快递。
收件人:邱雪 13505388068。
快递地址:山东省泰安市擂鼓石北大街89号岱银大厦331室。
3.参与投标者必须在2026年3月15号前交纳5000元保证金到以下账户:
单位名称:山东岱银服饰有限公司
开 户 行:泰安市农行营业部
账 号:15518401040010899
2026年3月16日上午10点在岱银集团办公楼一楼2号会议室由招标小组集中开标,集中开标前所有收到的投标信件任何人不得拆封。有条件的投标者可以在10点前到现场监督开标。
5.开标前,先由招标小组监督人对所有投标信件密封情况进行查验,确认密封完好后进行开标,登记各投标单位报价情况,出价最高者中标。如出现最高价有并列的情况,则由招标小组商议确定中标者。开标结束后,招标小组以电话或微信的形式通知中标者。未中标者缴纳的保证金5日(工作日)内无条件退回。
五、提货要求:接到中标通知的客户,于次日起五日(工作日)内将中标物资全部自行提走,不得进行挑选,不得有剩余。
六、结算:结算以实际数量为准,即:总价=中标价(元/件)×出库数量。先交款后放行。
七、交款方式:买卖双方核实数量后,由买方去财务办理交款手续,成品库保管确认收款后开具出门证,门卫放行。
八、买方到现场时要严格遵守卖方公司安全规定及要求,在装车及运输过程中必须做好安全工作,否则在合同履行期间发生的一切安全事故均由买方承担。
九、违约责任:如果买方中标后违约,我方将没收买方缴纳的投标保证金作为违约金,并将货物另行处理。
看货联系人:翟现宁 18653852709
地址:泰安市泰山区泰前街道办事处下峪村
山东岱银进出口有限责任公司
二0二六年三月六日
附:服装大货尾货报价单
